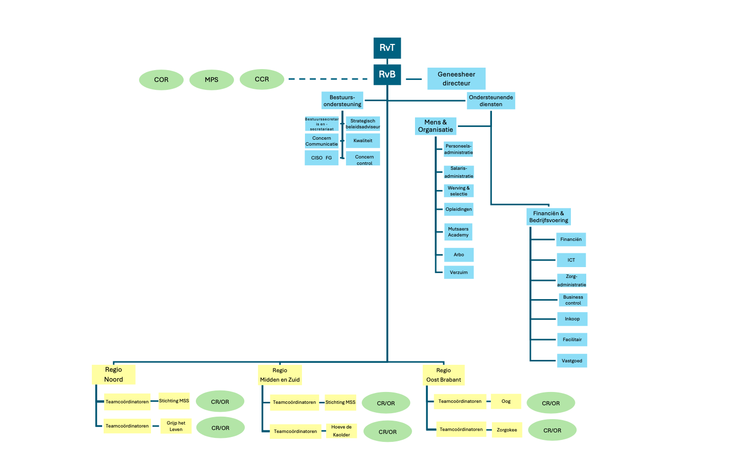
De Mutsaersstichting is een netwerkorganisatie en onze teams werken vanuit vier regio’s. Elke regio heeft een regiodirecteur die tevens de directie voert over de deelnemingen.
Raad van bestuur
Harm Wijgergangs - Voorzitter raad van bestuur
Leo Verhagen - Lid raad van bestuur
Raad van toezicht
Marie-Louise van der Kruis (voorzitter)
Ria van der Hamsvoord
Carla Lasonder
René de Beer
Jeannette Bertels - bestuurssecretaris & secretaris raad van toezicht
Directie
Kevin Verstappen (Regio Midden- en Zuid-Limburg)
Bernier van Hoof (Regio Noord-Limburg en Noord-Brabant)
Jack Kerkhofs (Mens & Organisatie)
Roger Ariesen (Financiën & Bedrijfsvoering)
Geneesheer-directeur
Roman Pechaczek (kinder- en jeugdpsychiater)
Organisatiestructuur 2025:
